LaTeX templates and examples — International Languages
Recent

Modelo LaTeX do PPGSE da UTFPR que atende às normas: NBR 6023/2018 - Informação e Documentação - Referências NBR 6024/2012 - Informação e Documentação - Numeração Progressiva das Seções de um Documento - Apresentação NBR 6027/2012 - Informação e Documentação - Sumário - Apresentação NBR 6028/2021 - Informação e Documentação - Resumo - Apresentação NBR 6034/2004 - Informação e Documentação - Índice - Apresentação NBR 10520/2023 - Informação e Documentação - Citações em Documentos - Apresentação (nova edição de julho de 2023) NBR 14724/2024 - Informação e Documentação - Trabalhos Acadêmicos - Apresentação NBR 15287/2025 - Informação e Documentação - Projeto de Pesquisa - Apresentação Também podem ser selecionadas todas as opções de licenças Creative Commons.

Questo è il template generale per Universitas Mercatorum, non presente prima nella lista dei Template. All'interno del main ci sono le istruzioni per la modifica dei parametri, e nell'introduzione c'è un riassunto (molto breve) di quello che troverete. Il link per le linee guida ufficiali è https://lms.mercatorum.multiversity.click/notices. Buona fortuna a tutti i futuri studenti!

Template para elaboração do Relatório de Estágio Curricular Supervisionado do curso de Engenharia Elétrica do Instituto Federal de Pernambuco Campus Pesqueira. Versão 2.3 - 02/06/2025

Template para elaboração dos Relatórios de Práticas do Instituto Federal de Pernambuco Campus Pesqueira. Versão 2.3 - 02/06/2025

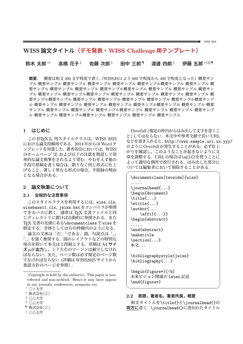
WISS2025のデモ発表・WISS Challenge用のテンプレートです。 This project is a template for demonstration and WISS Challenge papers at WISS2025. The official conference website for this year is currently under construction.

WISS2025の国際学会招待発表用のテンプレートです。 This project is a template for an invited presentation at an international conference at WISS2025. The official conference website for this year is currently under construction.

National Sun Yat-sen University (NSYSU) Thesis LaTeX Template contact: donydarmawanputra@gmail.com hasanalbinsaid@hotmail.com

The BHCexam document class attempts to make it easy for even a LaTeX novice to prepare exams. Especially designed for math teachers in China.

(GL) Modelo de Tese Doutoral da Universidade de Vigo seguindo as normas de estilo para a presentación de teses de doutoramento da Escola Internacional de Doutoramento da Universidade de Vigo (EIDO): https://www.uvigo.gal/sites/uvigo.gal/files/contents/paragraph-file/2019-03/Normas_de_estilo_tese_gl.pdf (EN) Doctoral Thesis Template of the University of Vigo following the stylesheet for the presentation of doctoral theses of the International Doctoral School of the University of Vigo (EIDO): https://www.uvigo.gal/sites/uvigo.gal/files/contents/paragraph-file/2019-03/Normas_de_estilo_tese_en.pdf (GL) Tamén dispoñible en: https://gitlab.com/josegn/modelo_tese_uvigo_latex (EN) Also available at: https://gitlab.com/josegn/modelo_tese_uvigo_latex
\begin
Discover why over 20 million people worldwide trust Overleaf with their work.