LaTeX templates — Quiz, Test, Exam
Recent

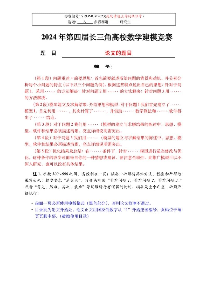
根据长三角高校数学建模格式要求制作的模版,尽量贴合大家的规范使用,如果你选择线上使用,需要自己确定字体是否符合规范。有问题发 latexstudio@qq.com

This repository contains LaTeX Assessment Templates based on the amazing EXAM.CLS for generating quizzes, tests and exams for Mathematics courses taught at SSHL within the IB Diploma, GY2011 and MYP programmes. Included are 5 content driven *.tex templates formatted using custom package files. :: Updated: April 14th, 2017 :: Author: Mark Olson :: Website: markolson.se :: Twitter: markolsonse :: Github: https://github.com/markolsonse/LatexAssessmentTemplates-SSHL :: Logo: The logo used in all templates belongs to Sigtunaskolan Humanistiska Läroverket [SSHL], the school where I teach. Naming of Files Using my name to prepend the style files is not meant to be narcissistic naming convention, but a consequence of the original files not being intended to be externally useful and that these style files are currently being used across many different projects. Just a reminder that this project is really just a highly personalised version of the exam class.

INFR1113 homework 1 template
\begin
Discover why over 25 million people worldwide trust Overleaf with their work.