overleaf template galleryLaTeX templates — Recent
LaTeX templates for journal articles, academic papers, CVs and résumés, presentations, and more.

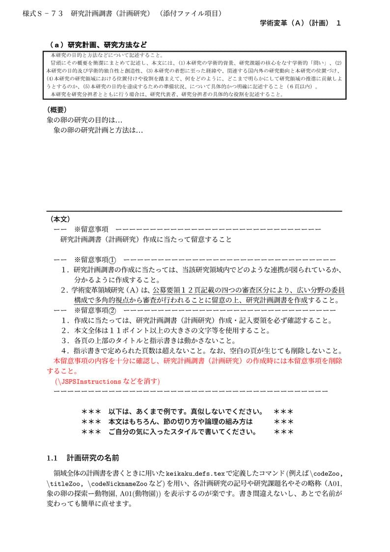
山中 卓 (大阪大学 大学院理学研究科 物理学専攻)先生が作成された科研費LaTeXを、坂東 慶太 (名古屋学院大学) が了承を得てテンプレート登録しています。 詳細はこちら↓をご確認ください。 http://osksn2.hep.sci.osaka-u.ac.jp/~taku/kakenhiLaTeX/

A modern CV one-page template, taken from https://github.com/jankapunkt/latexcv.

Modelo de projeto utilizado pela Pró-Reitoria de Pós-Graduação e Pesquisa da Universidade Federal de Campina Grande.

Unofficial ARPA-FVG template for beamer presentations

Template for papers published in Automatica—an Elsevier journal of the International Federation of Automatic Control (IFAC). Source: http://www.elsevier.com/journals/automatica/0005-1098/guide-for-authors. This template was originally published on ShareLaTeX and subsequently moved to Overleaf in November 2019.

En LaTeX mal for NTNU ålesund studenter

This is a simple template to get started with the exam environment and prints a grading table. Space can be left for answering on the paper (or not), and solutions can be displayed by toggling one line.

% Modelo desenvolvido pelos Alunos e Professores do IFSP - PEP, para o resumo expandido da Mostra Científica, Cultural e Tecnológica, edição 2021.

Modelo para Teses e Dissertações desenvolvido com base no Manual de Trabalhos Acadêmicos da UNINOVE e ABNT NBR 14724:2011
\begin
Discover why over 25 million people worldwide trust Overleaf with their work.