overleaf template galleryLaTeX templates — Recent
LaTeX templates for journal articles, academic papers, CVs and résumés, presentations, and more.

Thesis Template for the Department of Spatial Planning at TU Dortmund University. You can use this template for your own thesis. The main document is the thesis.tex file which you need to customize for your thesis project. Line 13 contains the link to the document class and needs to be adapted to your particular project: german for a thesis in German, english for a thesis in English, ba for a Bachelor’s thesis, ma for a Master’s thesis, expose for a project proposal, interim for an interim report, report for a final F/M-project report. You can add any LaTeX package you additionally require for your thesis as long as those are compatible with XeTeX (see https://en.wikipedia.org/wiki/XeTeX for more information). The list of packages already included through the template is: blindtext, graphicx, url, geometry, xifthen, wrapfig, textpos, babel, multicol, natbib, xcolor, subfig. Feel free to add packages as needed, but do not change the fonts, font sizes, and page geometry. All relevant metadata such as title, examiners’ names, German and English abstract, etc. can be provided in the preamble of thesis.tex. Further down, you will find a section in thesis.tex with some sample chapters provided through \input commands. This is where you will add your own chapters, which shall be physically located in the “chapters” folder to keep the project tidy. Happy TeXing!

Esta plantilla usa el tema Antibes con algunas modificaciones, respetando el uso del logotipo y la paleta de colores de la Universidad Tecnológica de Bolívar (UTB) acuerdo con el manual de identidad de la misma institución. Esta plantilla de presentación es realizada en \LaTeX, y es de uso exclusivo para los estudiantes y docentes de la Facultad de Ingeniería de la UTB. Se publica bajo licencia Creative Commons.

Esta plantilla usa el tema Antibes con algunas modificaciones, respetando el uso del logotipo y la paleta de colores de la Universidad Tecnológica de Bolívar (UTB) acuerdo con el manual de identidad de la misma institución. Esta plantilla de presentación es realizada en \LaTeX, y es de uso exclusivo para los estudiantes y docentes de la Facultad de Ingeniería de la UTB. Se publica bajo licencia Creative Commons.

Template de Relatório Técnico (Memorial Descritivo) para atividades e projetos desenvolvido em aulas práticas.

Template for INT-ACT project presentations

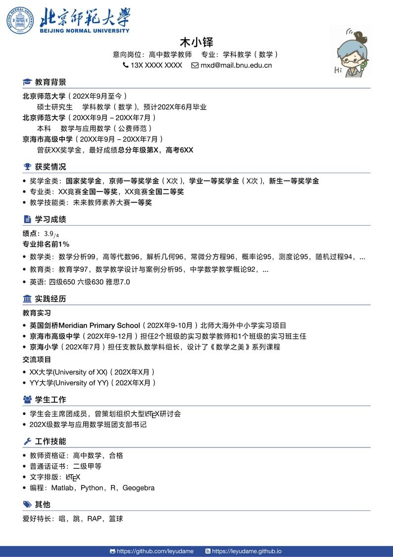
BNU中文LaTeX简历模板

A clean LaTeX resume template for software developers optimized for ATS scanners.

Template Dissertacao Mestrado PPGI

國立中山大學碩士論文模板 Nsysu master degree thesis template GitHub link with docker latex environment: https://github.com/dan3455527/nsysu-latex-template/ **acknowledgement** optimize from: https://github.com/hasanabs/nsysu-thesis-latex-template
\begin
Discover why over 25 million people worldwide trust Overleaf with their work.