LaTeX templates and examples — Research Proposal
Recent

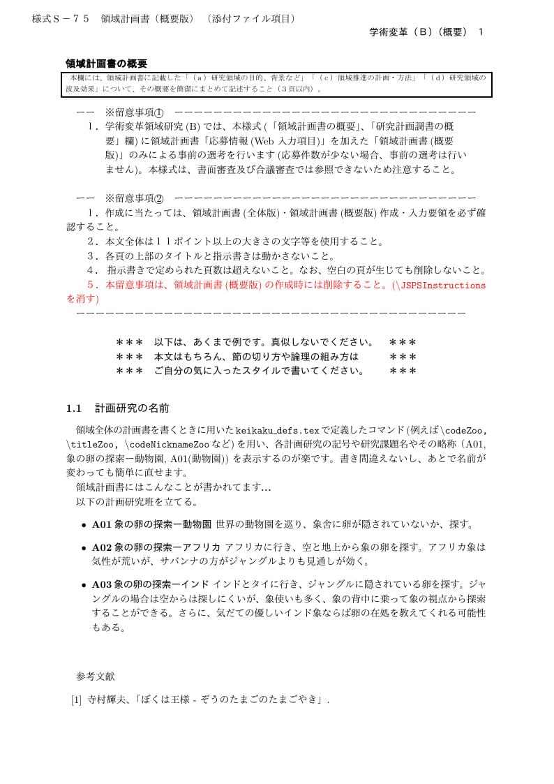
山中 卓 (大阪大学 大学院理学研究科 物理学専攻)先生が作成された科研費LaTeXを、坂東 慶太 (名古屋学院大学) が了承を得てテンプレート登録しています。 詳細はこちら↓をご確認ください。 http://osksn2.hep.sci.osaka-u.ac.jp/~taku/kakenhiLaTeX/

山中 卓 (大阪大学 大学院理学研究科 物理学専攻)先生が作成された科研費LaTeXを、坂東 慶太 (名古屋学院大学) が了承を得てテンプレート登録しています。 詳細はこちら↓をご確認ください。 http://osksn2.hep.sci.osaka-u.ac.jp/~taku/kakenhiLaTeX/

Starting Point for defining a Master/Bachelor Thesis Research Project

Modelo criado para facilitar a escrita dos alunos que fazem iniciação científica na Estácio.

Template for Master Thesis Proposal [Dept of Information Technologies] Uppsala University

This Lab is about how LED lights are better than incandescent lights.

Undergrad Capstone Proposal

This is a LaTex Version of the Thesis Proposal for University of New Haven

ESO telescope proposal template adapted for Research Techniques in Astronomy (RTA) at the University of Nottingham. Updated for 2018/19.
\begin
Discover why over 20 million people worldwide trust Overleaf with their work.