overleaf template galleryLaTeX templates and examples — Recent
Discover LaTeX templates and examples to help with everything from writing a journal article to using a specific LaTeX package.

LaTeX isn't just for reports and papers - the powerful TikZ package can be used to create professional graphics and diagrams with only a few lines of text Here's the perfect example from TeXample.net that's pre-loaded in writeLaTeX for you to try out - just click to open & edit online instantly. For comments and discussions on this example, see the TeXample page. New to LaTeX and want to find out more? Our Interactive Introduction to LaTeX course is freely available online, and Part 3 gives some great tips for creating your own presentations and drawings. Check it out today!

Generating invoices is made easy with LaTeX. The invoice package created by Oliver Corff allows you to create a simple invoice with the minimum of code. We've loaded up an example template from Paul Asmuth's blog so you can give it a try with one-click - no sign up required!

A Russian poem demonstrating how to use Cyrillic fonts with UTF-8 encoding and the babel package.

Modelo para submissão de resumos para o XI ERMAC-RS.

A template for a penetration test report, based on the template by TCM Security.

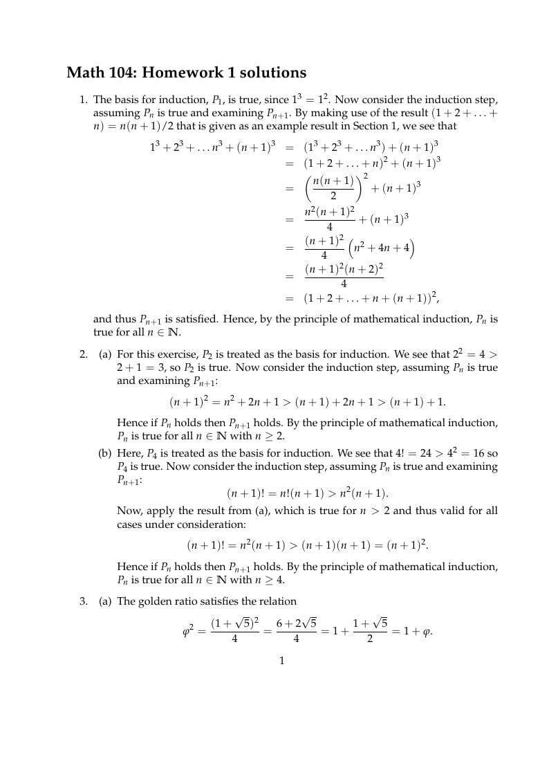
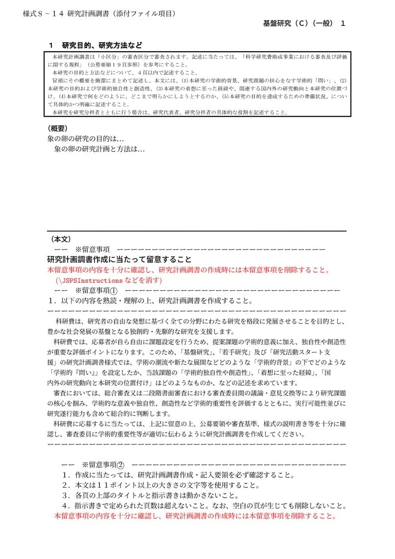
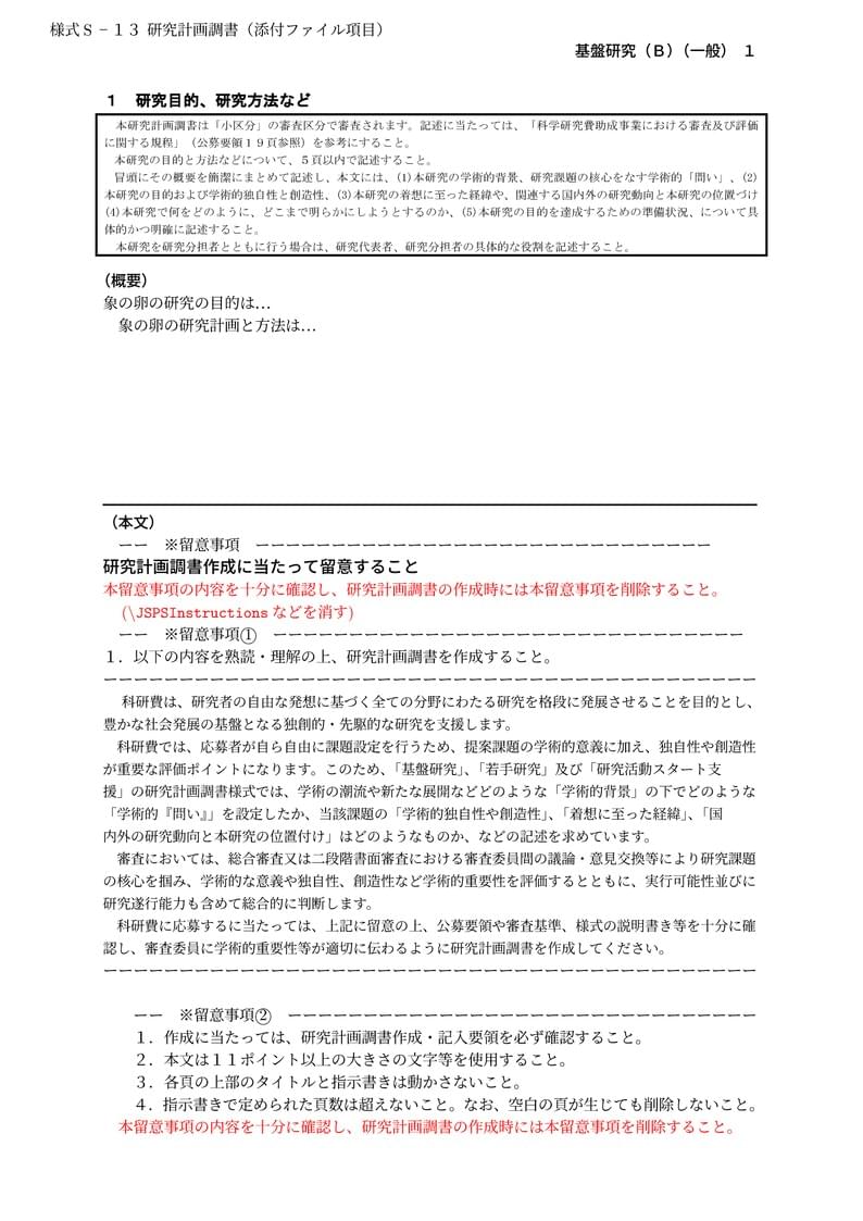
山中 卓 (大阪大学 大学院理学研究科 物理学専攻)先生が作成された科研費LaTeXを、坂東 慶太 (名古屋学院大学) が了承を得てテンプレート登録しています。 詳細はこちら↓をご確認ください。 http://osksn2.hep.sci.osaka-u.ac.jp/~taku/kakenhiLaTeX/

Sustainable Business Model Canvas Template

Please note that this is not an official document. It is advisable to consult with your advisor and ensure that it meets your specific requirements. Nonetheless, I am sharing it in the hope that it might be of assistance to someone.

Template - I WASSP - poster presentation
\begin
Discover why over 25 million people worldwide trust Overleaf with their work.