overleaf template galleryLaTeX templates and examples — Recent
Discover LaTeX templates and examples to help with everything from writing a journal article to using a specific LaTeX package.

Simple Resumé template

Plantilla de prueba utilizada para somerter artículos de investigación a la revista BISTUA adscrita a la facultad de ciencias básicas de la Universidad de Pamplona

Modelo para documentação de trabalhos práticos da disciplina de Estruturas de Dados (DCC205) da UFMG 2022/2

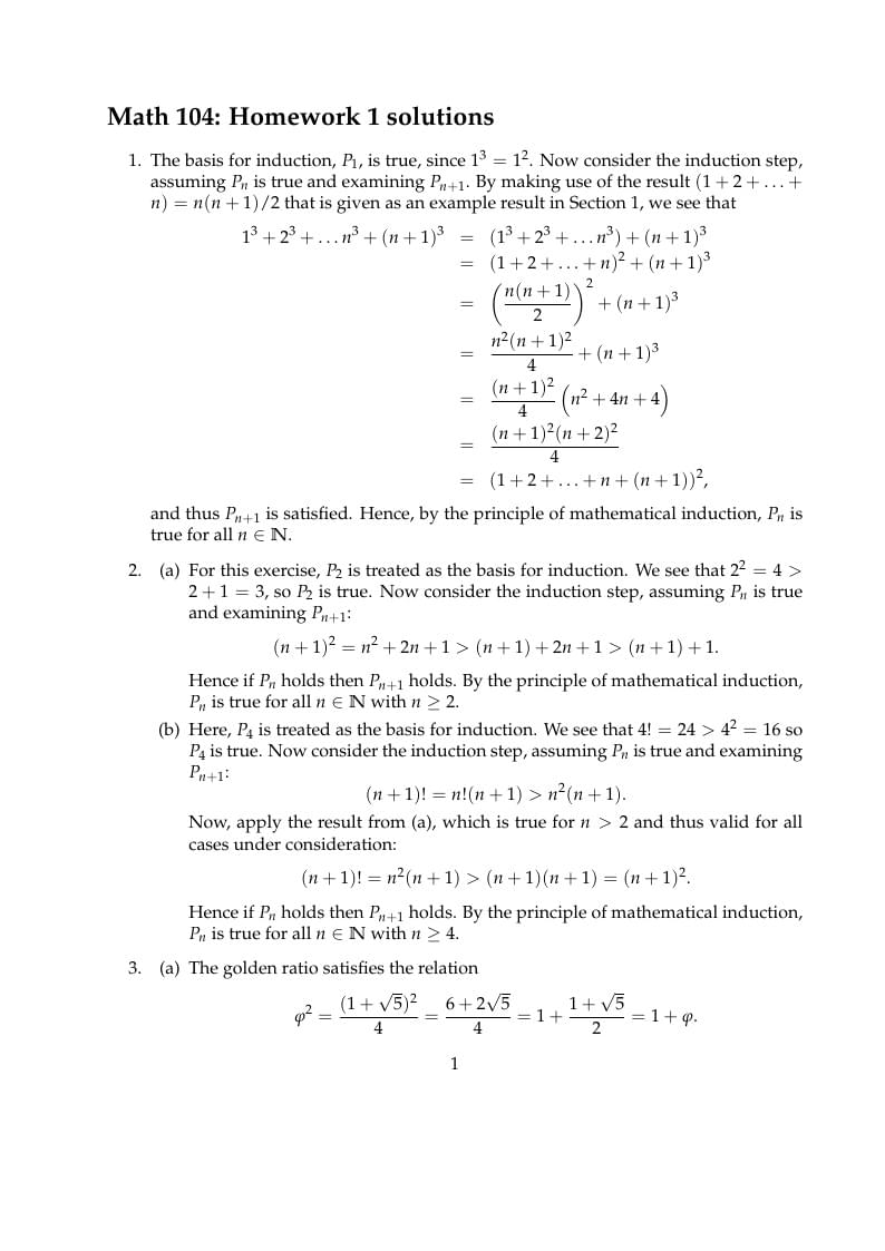
A simple template designed for students to use for preparing homework solutions. The initial text in the template gives a few brief explainers and contains links to Overleaf tutorials that may be useful in getting started.

Modelo TeX com instruções para submissão de resumo de poster a ser submetido ao VIII Simpósio de Matemática da Região Sul Fluminense – SIMMA 2022 da Universidade Federal Fluminense – UFF, Volta Redonda, Rio de Janeiro, Brasil.

Simple template for lab report or project

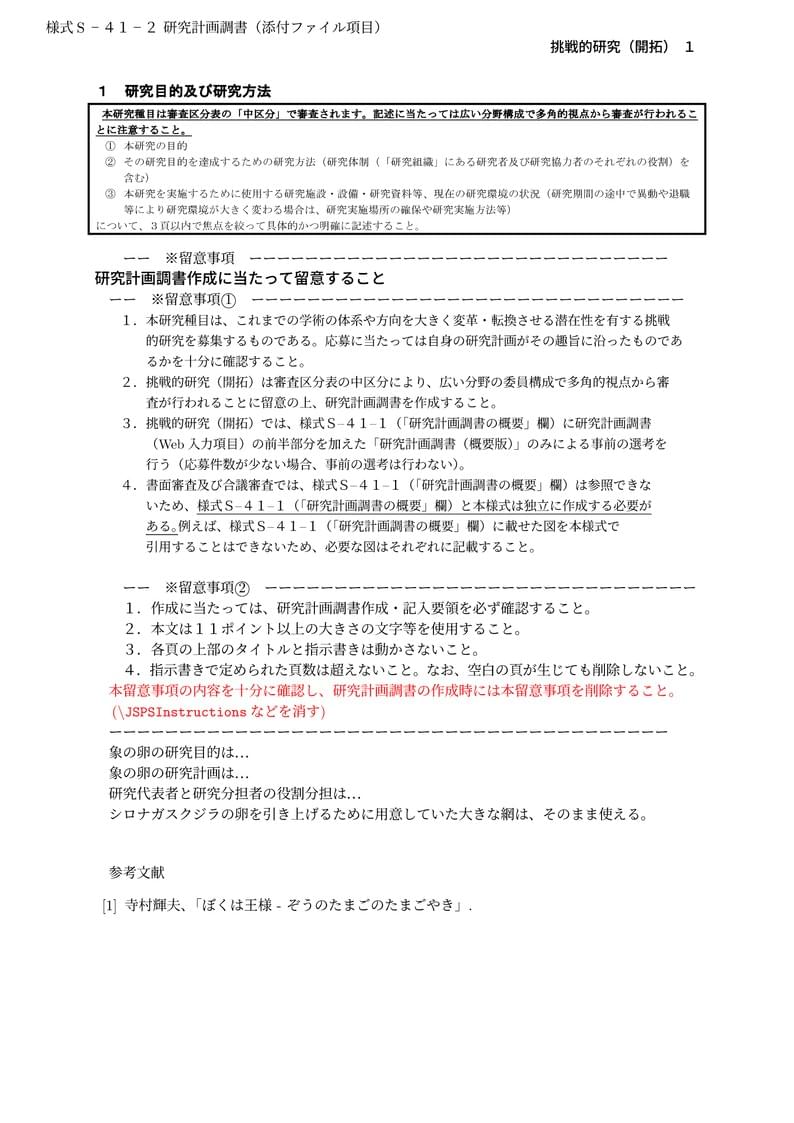
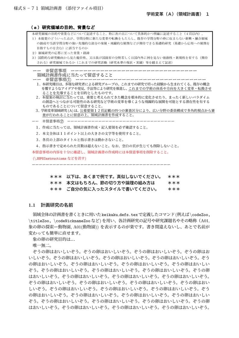
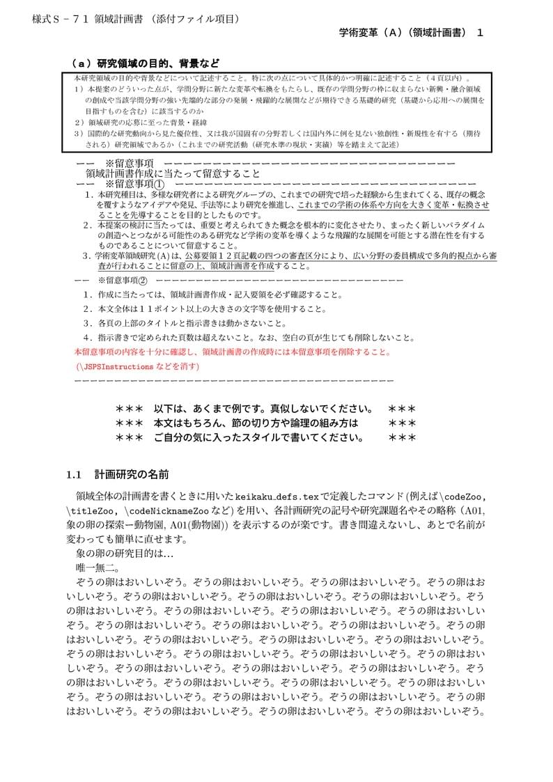
山中 卓 (大阪大学 大学院理学研究科 物理学専攻)先生が作成された科研費LaTeXを、坂東 慶太 (名古屋学院大学) が了承を得てテンプレート登録しています。 詳細はこちら↓をご確認ください。 http://osksn2.hep.sci.osaka-u.ac.jp/~taku/kakenhiLaTeX/

山中 卓 (大阪大学 大学院理学研究科 物理学専攻)先生が作成された科研費LaTeXを、坂東 慶太 (名古屋学院大学) が了承を得てテンプレート登録しています。 詳細はこちら↓をご確認ください。 http://osksn2.hep.sci.osaka-u.ac.jp/~taku/kakenhiLaTeX/

山中 卓 (大阪大学 大学院理学研究科 物理学専攻)先生が作成された科研費LaTeXを、坂東 慶太 (名古屋学院大学) が了承を得てテンプレート登録しています。 詳細はこちら↓をご確認ください。 http://osksn2.hep.sci.osaka-u.ac.jp/~taku/kakenhiLaTeX/
\begin
Discover why over 20 million people worldwide trust Overleaf with their work.