overleaf template galleryLaTeX templates — Recent
LaTeX templates for journal articles, academic papers, CVs and résumés, presentations, and more.

WUT Beamer for WUTer,Modified from THU-Beamer-Theme and WHU Beamer

Puzzle pour construire des propriétés

Template for TEMat, the electronic journal of the Asociación Nacional de Estudiantes de Matemáticas.

As instruções aqui contidas objetivam auxiliar os autores na preparação de documentos para impressão na Revista RITA. O resumo deve ser escrito na mesma língua do texto (Português, Inglês ou Espanhol) e descreve o conteúdo do texto em cerca de 150-200 palavras. Font Times, tamanho 10, margens laterais reduzidas em 1 cm de cada lado, com duas linhas em branco antes e depois do resumo. Formato abstract. Esta é a segunda versão das instruções e dos formatos e, portanto, sujeita a incorreções e omissões.

A Metropolis-based beamer theme for the UNC Charlotte community. Official UNC Charlotte style guide color codes are included in the demo.tex file for customization.

License: MIT License A single-column XeTeX resume template with lots of breathing room and a simple top-down, left-right hierarchy; designed to be clean and ATS-friendly

This template is for authors who are preparing a manuscript for a Taylor & Francis journal using the LaTeX document preparation system and the interact class file, which is available via selected journals' home pages on the Taylor & Francis website.

Template for posters from the Xi’an Jiaotong-Liverpool University (XJTLU). Users who like the template can copy or download this project. This project is also found in a repository on https://github.com/yaoshanliang/XJTLU-Poster-Template.

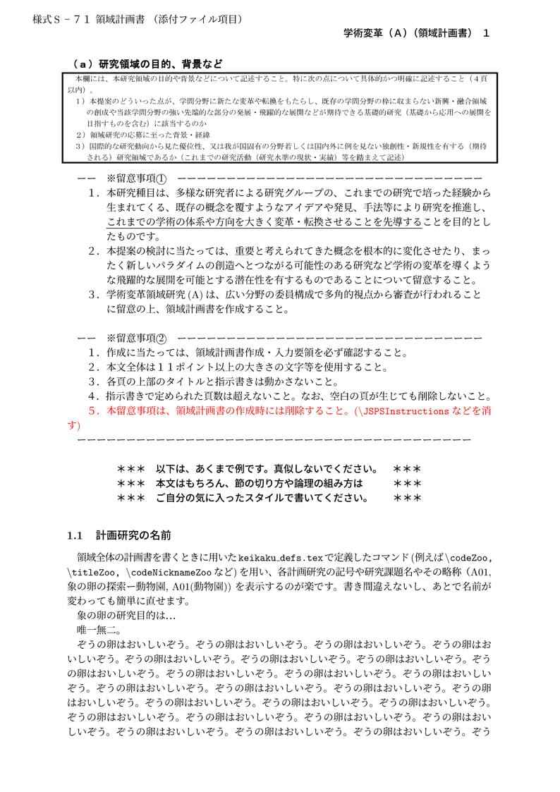
山中 卓 (大阪大学 大学院理学研究科 物理学専攻)先生が作成された科研費LaTeXを、坂東 慶太 (名古屋学院大学) が了承を得てテンプレート登録しています。 詳細はこちら↓をご確認ください。 http://osksn2.hep.sci.osaka-u.ac.jp/~taku/kakenhiLaTeX/
\begin
Discover why over 25 million people worldwide trust Overleaf with their work.