overleaf template galleryLaTeX templates and examples — Recent
Discover LaTeX templates and examples to help with everything from writing a journal article to using a specific LaTeX package.

Modelo de relatório parcial para pesquisas de iniciação científica seguindo a orientação da PUCSP.

PGF based LaTeX templates to make custom Folded 3D Tokens for boardgames. Example done with Hero, Familiar and Monster Tokens for Descent: Journeys in the Dark (Second Edition)

Code using schemabloc

A template for TOBB ETU FBE thesis guide in Turkish. Have fun !

This is the thesis template for NCTU. The original source of this template is https://github.com/borting/nctu-thesis Thanks borting for his template

A template for MDH students based on IEEETran for use in the Intelligent Future Technologies-courses at MDH IDT. E.g. Electronic System and, Complex Electronic Systems. Update 2021-08-03: Big update to accommodate courses for fall 2021 Update 2020-12-15: Added so references are visible in the document with the new bib file. Update 2022-01-14: New logotype

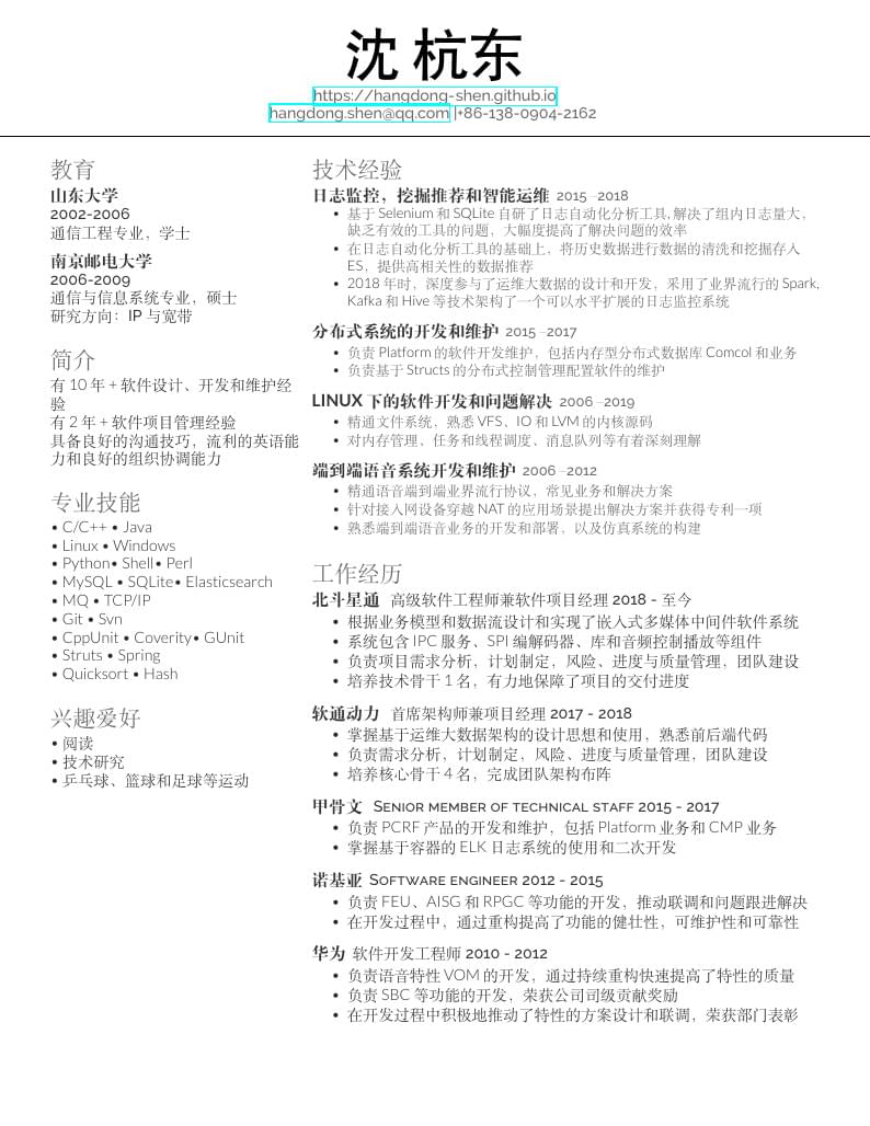
Hangdong's CV. Created based on the Deedy résumé template.

Exercício_Metododogia
\begin
Discover why over 25 million people worldwide trust Overleaf with their work.
