overleaf template galleryLaTeX templates and examples — Recent
Discover LaTeX templates and examples to help with everything from writing a journal article to using a specific LaTeX package.

LaTeX template for papers published in Applied Mathematics and Mechanics (English Edition) journal, a co-publication of Shanghai University and Springer-Verlag. This template was originally published on ShareLaTeX after being converted to UTF-8 character encoding by the ShareLaTeX team. It was subsequently moved to Overleaf in November 2019.

Ekonomsko-poslovna fakulteta, Univerza v Mariboru - predloga zaključnega dela, UM EPF

Author template for Marketing Science (mksc) Mirko Janc, Ph.D., INFORMS, mirko.janc@informs.org ver. 0.95, December 2010

A short example to show how to use pstricks to plot the graph of a function in LaTeX. Original source: http://www.thelazymathematician.com/p/pstricks-examples.html

山中 卓 (大阪大学 大学院理学研究科 物理学専攻)先生が作成された科研費LaTeXを、坂東 慶太 (名古屋学院大学) が了承を得てテンプレート登録しています。 詳細はこちら↓をご確認ください。 http://osksn2.hep.sci.osaka-u.ac.jp/~taku/kakenhiLaTeX/

Copie Latex de la page de garde de thèse Université Lyon 1. D'après modèle word disponible ici. Différences avec le modèle Word : - Famille de police (sérif) - Espacements verticaux et tailles de police pas exactement identiques. Pour contribuer à l'améliorer : https://github.com/arn-all/Page-de-garde-These-Lyon-1 L'utilisation de la page de garde du manuscrit est obligatoire pour toutes les thèses y compris les thèses en cotutelle où le logo de l'établissement étranger pourra être ajouté. Aucun autre logo ne doit apparaître sur la page de garde (laboratoire, entreprise, organisme financeur, etc.).

This example shows how to use the pstricks package to indicate an interval region. Original source: http://www.thelazymathematician.com/p/pstricks-examples.html

Mohita Gakhar's CV

Modelo de Trabalho de Conclusão de Curso (TCC1 e TCC2) utilizado para os cursos de graduação da Universidade Federal da Fronteira Sul (UFFS).
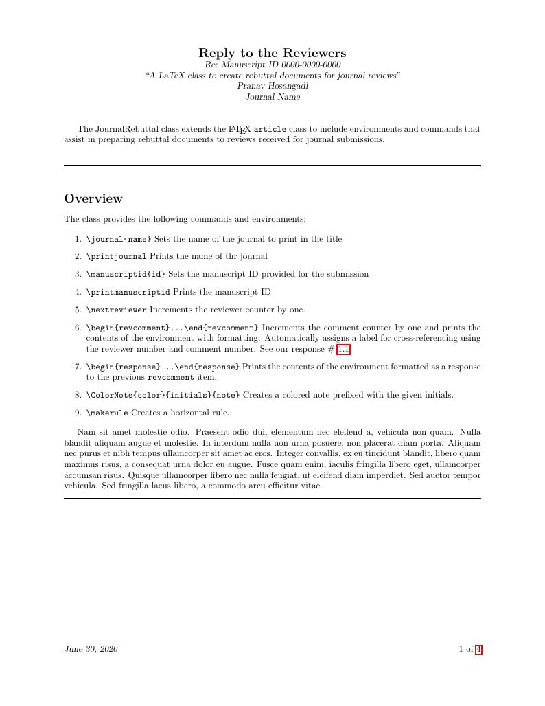
\begin
Discover why over 20 million people worldwide trust Overleaf with their work.